******402永利(集团)有限责任公司
402cc永利集团 402cc永利集团

402cc永利集团

本科生教育
    教学研究
当前位置: 首页 >> 本科生教育 >> 教学研究 >> 正文
    欧林模式:工程教育教学改革创新的典范
    2023年05月08日 09:27

欧林模式:工程教育教学改革创新的典范

    

美国富兰克林·欧林工学院(Franklin W. Olin  College of Engineering,简称“欧林工学院”)建立于1997 年,是美国欧林基金会(Franklin W. Olin  Foundation)为培养新型创新创业工程人才组建的工程学院。欧林具有独特的使命,即创建工程教育改革的“实验室”,形成了欧林工程教育课程教学改革的“金三角”,即“欧林三角” (Olin Triangle),使其在短短的二十几年时间里就取得了令人瞩目的成绩,并迅速跻身美国优秀大学行列,其毕业生的优异表现获得越来越多的社会认可。

402cc永利集团

 

美国富兰克林·欧林工学院

一、独特的使命:

创建工程教育改革的“实验室”

欧林工学院的创校准则规定,学校的使命是为美国乃至全世界工程教育发展,持续做出重大贡献。当然,待在教室里教学生,是无法完成这一使命的,这就要求师生必须走出校园,走向世界,具有创新思维的意识和能力。因此,从本质上说,欧林工学院的使命从一开始,就是要成为一个教育实验室,是一个从事工程教育设计和再设计的国家实验室。

基于学校的使命,欧林工学院的教育目标明确提出培养具有创新能力以及创业能力的工程领军人物。学院不仅致力于培养优秀的“创新型工程人才”,还鼓励学生成为科技界、商界、医学界或其他艺术方面的杰出人物。对未来学生的要求不是技能单一、知识面狭窄、就业选择面小的传统“工程师”,而是能够面对全球化挑战、应对复杂的技术、社会、经济形势和政治局面、能在多个行业,如法律、医学、商业等行业创业的优秀人才。

欧林学院对好工程师的要求是:必须具备扎实的工程技术基础知识;工程师设计的产品必须符合客户的需求;必须培养工程师的创新能力与创造性;必须了解如何计划、融资以及市场销售。欧林工学院不单单注重学生的数学和自然科学成绩,还强调学生应保持广泛的学术性和爱好,学生不需要以工程师为一生的职业理想,而是可以结合自己的兴趣最终确定自己的职业。

欧林工学院三个主要专业的培养目标相同并且都要达到美国工程与技术鉴定委员会(简称 ABET)与“工程标准 2000(EC2000,Engineering Criteria 2000)”的十一条要求。

表1:ABET EC2000 的十一条要求


402cc永利集团


表2:欧林工学院三个专业所制定的共同培养目标

undefined

二、课程改革:

构建以学习为中心的欧林课程体系

欧林工学院的课程设置独具特色,开设电气与计算机工程、机械工程、“工程综合”(生物工程、计算机、设计、材料、系统)三个主要专业。突出多学科集成、跨学科学习、课程群教学,其中,大一的“综合课程集合”用一个统一的项目将学生学习到的两个学科领域的知识结合起来,大四的高级工程项目 SCOPE,使学生在毕业前,以团队的形式,在导师的带领下,通过长达一年的时间,为实际的赞助客户完成真实的专业项目作为毕业考核的重要方面。欧林工学院与美国名列前茅的创业教育的柏森学院(Babson College)、美国知名文理学院威尔斯利学院(Wellesley College)建立了正式的合作关系,采用“联课”的方式,聘用其学院的优秀文科教师担任基础课程的教学工作,与各学院一起致力于探索新的跨学科的方法解决教育教学中的问题,扩展学生的知识面,丰富学生的知识结构,发展学生兴趣和特长。

欧林工学院的课程设置基于主动学习与跨学科学习理念,围绕实践工程项目学习进行。欧林工学院鼓励学生发展个人兴趣,并以“矢志不渝的追求”个人智力研究和艺术兴趣为宗旨,帮助学生开发多种智力,相信学生在接受工程教育的同时,可以发现自身其他方面的特长,学生通过热切地追求内在兴趣,最终发现适合自己智力特点的职业和业余爱好。

欧林工学院根据人类的思维方式多元化和认识世界的途径多样化这一特质,剔除单一的工程科学教学内容,在设置了专业性极强的工程教育课程的同时,还设有丰富的艺术、人文、社会科学方面的基础课程,学生学习内容丰富多样,使学生“各尽所能”、“所有所长”,充分挖掘学生的各项潜力,提升学生学习、成长和职业发展的机会。

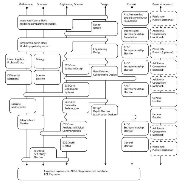
欧林工学院的学生总共需修完 128 个学分,包括以自然科学为主要内容的 SCI、工程基础知识为主的 ENGR、以数学为主的 MAH 这三个课程组成的理论基础课程,以及 AHSE 包括艺术、人文、社会科学和经济管理为主的综合课程。其中,SCI、MTH、ENGR、AHSE 分别至少应修 26、16、49、32 个学分(见表3)。

表3:“欧林三角”课程模型学分分布

undefined

欧林工学院不仅从知识所涉及的内容上将课程分为四类(SCI、MTH、ENGR、AHSE),还根据课程学习难度将其分为三个阶段,分别为初级阶段(Foundation)、专业阶段(Specialization)、实践阶段(Realization)。三个阶段分别对应初级课程、中级课程以及高级综合型课程。大学前三个学期为基础阶段,课程包括数学、工程原理、物理学、化学、人文艺术等。学生通过基础阶段的学习基本完成数学与自然科学的学习,为以后的工程专业知识学习打下坚实的基础。专业阶段从第 4学期开始至第 6 学期结束,学生在这一阶段充分了解自身的兴趣并确定专业方向,选择特定的工程领域进行深入研究和学习。这一阶段,没有单独的数学与自然科学课程,课程主要以工程学专业知识为主,艺术人文社会科学为辅,结合工程项目参与,将学与做紧密结合,最后一学年为终极设计项目(SCOPE),包括工程实践与高级工程项目设计。以上课程阶段划分符合工程教育的发展以及工程专业知识的掌握规律。(见表4)。

表4:欧林工学院的整体课程计划

undefined

三、课程教学变革的特点:

基于项目教学的体验式学习

欧林工学院以电气与计算机工程、机械工程、“工程综合”(生物工程、计算机、设计、材料、系统)为主要专业,以传统的教学方式传授工程基础专业知识,教师以课堂教学的形式授课,通过给学生讲授专业知识,学生提出相关问题,积极参与课堂讨论、分组学习、团队学习等形式获得相关工程基础知识。在强调基础授课的同时,学院还突出“基于项目”的体验式教学,提倡学生学与做相结合,学院为学生提供可动手实践学习的实验室,学生在导师的带领下,以团队为导向参与真实工程项目,学生开放式解决问题,并制定了以能力为基础的评估体系,学生有反馈驱动式提高、灵活的项目方案选择权利。运用体验式教学,重点为学生创设知识运用环境,让学生通过解决学校与企业合作的具体、实际的工程项目问题,来检验学生在学校所学到的理论知识,从而让学生更加深入理解所学理论知识,增加实际工作经验,将所学到的知识进一步运用实践,并能在未来获得更好的能力和解决工程问题的方法。

欧林的课程教学变革具有如下特点:

第一,学生入校第一天就接触到工程问题——而不是要等修完一年或更长的数理课程后。这些工程课程通常都是以现实世界的问题为主题,以动手设计和制作为主、老师启发引导为辅的形式展开。

课程强调理论知识的综合与应用。从第一年起,学生就接受人文、艺术、社科与创业精神的训练,并且学会如何把这些知识应用到所有的工程课程中去。通过这些课程,学生学会沟通与交流技能、把课堂知识与课外应用相结合。最后一年,学生用一半的时间完成毕业设计,设计课题直接面向产业或者市场需求。很多知名企业会与学校师生共同定义开放式设计课题,并且负责五万美金的课题费用以及学生课题的指导工作。这类实战让学生学到了传统教育学不到的职业技能。选择创业的学生也可以通过市场调研自定课题。

每一门课程都会从十个维度去评估其有效性:①动手能力(Hands-on skills);②设计与创造能力(Design  and Creativity);③场景式学习(Content learning);④批判思维(Critical thinking);⑤与实际相结合能力 (Real-world context);⑥学科融合(Disciplinary integration);⑦沟通能力 (Communication skills);⑧团队合作能力(Teaming and collaboration);⑨内在驱动力 (Intrinsic motivation);⑩自主学习能力(Self-directed learning)。

第二,以学生为中心,学生也是欧林教改实验的联合创始人。学生参与课程设计、课程辅导、新生招收和学校组织的各类活动。很多学生自定专业、自己选择课外活动以及追随自己的职业兴趣(Passionate pursuit)。

图1:欧林师生共同构建课程


402cc永利集团


注:(a)与一组欧林学生沟通交流,听他们眉飞色舞的介绍个人兴趣以及参与的项目(b) 学生在QEA课程通过到立小车来学习控制原理场景 (c)师生课堂讨论一景。

 

第三,多学科融合以及团队合作精神的培育。很多课程通过项目载体把多学科知识巧妙融合起来,再通过动手实验、启发式学习、翻转课堂、失败分析等方法让学生学会如何融合与应用多学科知识。一年级第二学期和二年级第一学期,学生必修的两门课程Quantitative Engineering Analysis (QEA,相当于4门课) 就是一个极好的例子。

QEA 1的第一个模块(Module),学生需要设计一艘满足某些要求的船,并使之能浮起来。老师并没有告诉学生们如何做。经过短暂的困惑后,学生决定动手试,自己查资料与专利,东西做出来后开始做实验,但基本都失败了。老师这才启发学生需要建立一个模型,并且用Matlab仿真软件去分析和优化设计。为此,学生需要学习力学去建立数学模型,再用多元微积分去分析船的性能,用线性代数和Matlab仿真软件去优化设计参数。优化后,大部分小组的设计都能浮起来,但仍有部分达不到要求。老师随后把大家聚在一起,分析为什么达不到要求以及如何去改进。这个模块把部分力学知识、多元微积分知识、线性代数知识和仿真软件的使用融合起来,再加以机械设计与制作实践,让学生从失败中学习。学生的团队合作能力和表达沟通能力都得到很好锻炼。在经历多次失败后成功,他们可以获得很大的成就感。

第二个模块是设计与开发一个人脸识别软件。这个模块需要融合线性代数里的本征函数(eigenfunction),线性回归(linear regression),主成分分析(principal component analysis,PCA) 等知识以及编程技巧。

第三个模块是设计一款巡线机器人。学生需要融合和应用微积分的参数曲线表达、梯度算法、动力学和坐标变换等知识,来制作并调试成功一个巡线机器人。

图2:把材料科学与固体化学融合的项目制课程案例


402cc永利集团


 

图2是一门融合材料与化学等的项目课程介绍。图3 展示了课程交叉融合的结构图。早期以数学、科学与核心工程课程的融合以及设计课程与工程和AHS课程的融合为主。后面通过毕业设计课程把所有前面所学与企业和市场需求融合起来,学生学会实战经验。

图3:欧林的课程融合体系框架


402cc永利集团


注:早期把数学与科学以及工程融合起来,设计与工程以及HAS课程融合起来。Capstone(SCOPE)课程把前面所学与企业需求以及市场需求融合起来。

第四,以人为本的课程设计。专注设计思维训练与工程实现相结合的设计课程最少有5门,占到课程总数的20%或者更多(毕业设计课程相当于4门课程)。课外活动课程比如各类比赛也包含设计思维训练。第一学期的Design Nature(设计导论),第二学年的Principles of Engineering, User-Oriented Collaborative Design, 第三学年的Design Depth,以及第四学年的毕业设计SCOPE。

第一学期的Design Nature由两个设计模块组成。第一个模块训练学生观察能力,以hopper(跳跃动物)为主题,让学生去自然界观察并选定一款自己喜欢能跳的动物,研究并理解其机理,随后设计并制作出原型。整个时间大约一个月。第二个项目两个月左右,为小学四年级学生(10岁左右)设计一款玩具。学生团队要去合作小学观察小学生活动、并进行客户访谈。随后分析用户需求,提出多种解决方案,并根据客户反馈再优化方案,最后做出一款产品原型并让潜在客户来评估(见图4)。

图4: 第一学期的Design Nature课程项目教学模块


402cc永利集团


注:项目教学模块由一个培养学生的观察能力的模块和一个训练解决用户需求的模块组成

 

第五,领导力的培养。学生通过一系列的团队项目锻炼,充分掌握了团队合作能力——即无论是作为一个团队队员还是负责人,如何沟通、共事,如何化解矛盾与冲突,如何倾听、表达不同意见等。学生还可参加学生主导、学校支持(资金与场地)的各类兴趣俱乐部。此外,学生还可参加老师根据自己兴趣组织的小组活动,比如音乐、烹饪等。学校也支持学生自己定义的课外兴趣活动。

概括起来,欧林学生在四年的学习过程中,将要学习:

• 25-35门从设计到制作的多学科融合课程;

• 每学期都要展示项目成果;

• 由企业联合出题并负责5万美金的毕业设计课程费用;

• 丰富的课外活动内容;

• 企业实习计划(98% 学生一次,89%学生两次以上)(见图5)。

图5:机械工程专业某4年级学生上的课程


402cc永利集团


四、选拔评价:

学生选拔和教师考评方式

 

在实施项目制教学时需要面临教师考评与学生选拔的挑战,欧林工学院有其独特的学生选拔和教师考评机制。

(一)学生选拔。在确定了办学理念和课程体系框架后,欧林于2001年招聘了30名学生伙伴来参与课程开发。如何让本来可以去MIT或哈佛大学的优秀学生放弃那些机会来加入一所还不存在、没有名气的小学校的教改实验?欧林的创业者们费劲心思制作了一些能打动人心的宣传资料(图6),告诉那些学生比去MIT或哈佛更牛逼的事就是拒绝它们。

图6:欧林课程测试宣传页


402cc永利集团


 

很多申请欧林的学生都有过FIRST机器人比赛(或其它赛事)的经历。学校从一千多优秀申请者里,挑选300人分三批参加学校设置的候选人周末(Candidates’ weekend)。学校老师、毕业生和其它志愿者会与候选人一道,组成一个个团队,用两天时间参加多种活动,通过这些活动了解学生如何与人相处,如何团队合作,以及他们的个人志向、价值观等。最终,学校会录取九十多位同学。

(二)老师考评。没有院系,没有终身教职,没有研究生/博士学位授予权的欧林又是如何招聘到优秀的教师并且能留住他们的呢?欧林考评标准如何定?

2012年,学校成立了一个委员会,制定符合学校定位的教师评估机制。委员会采用了使用者导向合作设计(User-Oriented Collaborative Design )的方法,收集大量信息资料,采访每一位老师、校长、校董等相关人员, 举行各种研讨会、听证会,倾听相关人员的意见,欧林教师考评委员会用两年时间,用设计思维方法,与各相关人员通过大量的调研与研讨会,设置了高度认可的教师考评标准和方法。新的考评体系激发了老师创新教学的热情,为培养未来的创新者坚定了体系保障。

五、课程教学改革成效:

成为公认的全球工程教育领袖

从2002年才正式招生以来,欧林工学院目前有14届毕业生。每年招收80多个学生(接近50%为女生),到今年6月份,共有1100左右校友(年龄最大的35岁左右),毕业率达93%(美国平均只有50%)。其中,37%的毕业生(5年内接近50%)会读研究生,76%在理工科领域,24%非理工科领域(体现学生广泛的兴趣和很强的适应性)。前五名研究生学校分别是MIT,斯坦福,哈佛,CMU和加州大学伯克利分校。就业的学生平均薪酬是83,345美元(高于MIT)。就业公司包括谷歌、苹果、Facebook、Amazon等著名公司。超过80%的学生感觉非常喜欢他们的工作。超过25%毕业生两年后参与创业活动(比例甚至超过斯坦福)。学生给学校捐款比例全美最高(学生认可学校为他们创造的价值)。

为推动新工科教育改革(New Engineering Education Transformation NEET), MIT委托高等教育咨询专家Ruth Graham博士发表了《全球一流工程教育发展现状》(The global state of the art in engineering education)的咨询报告。来自全球的工程教育权威专家一致公认,欧林是全球工程教育的领袖(图7),排在了MIT,斯坦福等百年名校前面。

图7:新工科教育改革成效排名


402cc永利集团


注:(a) 受MIT委托、由高等工程教育咨询专家Ruth Graham发表的咨询报告。(b) 来自全球的工程教育专家一致公认欧林是全球工程教育领袖,超越了MIT、斯坦福等名校。

改革成功的原因:“从人到人”理念的实现

从2000年起,该校已经接待来自全球50多个国家,800多家大学的2500多次访问,校长米勒(Miller)教授也获得了美国工程院最高的工程教育奖(Gordon Prize)。一所创立才20年,每年才80多位学生,没有研究生的学校(在国内只能算二本学校)是如何取得如此了不起的成就的?概括起来其成功的秘诀如下:

其一,从人到人(starts with people and ends with people)的课程理念。欧林课程是基于这样一个理念:工程教育从人开始:理解我们为谁设计,他们的价值,以及在哪里存在创造价值的机会;工程教育又以人为依归:欣赏我们工作的社会,在世界上做出积极的改变。在欧林,学生学习如何预见积极的变化,以及如何实现这种变化。也就是要先学会理解人的需求,价值观和痛点/机会,以及工程的社会作用。学会构思能改变人类的工程创新,并且让其服务于人类。传统工科教育面窄,学生只会回答问题而不会找问题,更不会把问题解决方案从实验室走出来,进入现实世界——欧林的课程体系克服了这些问题。

其二,机制创新。由美国企业家创办的欧林基金会从1945年起资助了美国58所大学的78个基建项目。后来基金会发现,许多大学在大楼修好后,之前申请计划所说的教育改革项目基本没有实现,对于一所大学,硬件建设不容易,软件建设更难。经过调研,基金会发现全面深刻的工程教育改革确实很难在已有大学的工学院里甚至是没有工学院的大学里进行。基金会最后决定顷其所有创办一所小规模的工学院,作为工程教育改革的实验室,为工程教育改革闯出一条路来。

1997年,学校完成注册。1999年,对传统工程教育颇感无奈的爱荷华大学(Iowa)大学工学院院长米勒(Rick Miller)担任创校校长。随后,一批来自名校、理念相同的教授,以及对传统工程教育不满的企业高管相继加盟成为创校团队成员。经过大半年的走访调研和深刻讨论,欧林的创业者们重新定义了工程, 认为工程包含知识,却不是知识体,而是一个过程,是一个迭代变化的过程(Engineering is a process. It’s a process of iterative change)。

其三,思维创新。基于对工程的重新界定,他们认为工程师是“想前人不敢想、且能排除万难去实现之的工程人才”(Envisioning what has never been, and doing whatever it takes to make it happen)。一个工程师必须具备五种思维:

(1) Collaborative mindset(团队合作思维);

(2) Entrepreneurial mindset(创业者思维);

(3) Interdisciplinary mindset(跨学科思维);

(4) Global mindset(全球思维);

(5) Ethical mindset(伦理道德思维)

为实现上述目标,学校必须考虑三个问题:Whom we teach (什么样的学生)? What we teach(教什么)? How we teach(如何教)?

利用设计思维方法,学校于2001年,招募了30位高中毕业生作为学生合伙人(Student Partner),用一年的时间去检验新的课程体系和学习方法。经过不断的迭代,最后初步形成了欧林独特的课程模式(The Olin Way):即①数学与科学课程(Math and Science courses);②工程核心课程(Engineering Core);③专业课程(Major-specific courses);④艺术、人文、社科与创业课程(Arts, Humanities, Social Sciences and Entrepreneurship, HAS)。

学生每学期选修4门课,最低120学分毕业。考虑到学生毕业后在团队项目里的定位,学生可选择常见的电机与计算机工程(Electrical and Computer Engineering, ECE),机械工程(Mechanical Engineering, ME),或者工程+某个专注领域 (concentration) , 比如工程+生物工程,工程+机器人,工程+计算,工程+设计,工程+创业等。学生甚至可以根据自己的兴趣在老师的指导下设计自己的专业,比如工程+物理,工程+音乐等,只要能满足一定的宽度、深度和连贯性要求即可。

综上所述,欧林工学院从创建美国国家工程教育改革“实验室”的特殊使命出发,重新定义工程和工程师;欧林以课程教学改革为“抓手”,实现创新工程教育人才培养目标。通过对“欧林三角”课程模型、课程特点、教学方式以及学生录取和教师评价机制的分析,可以看出欧林是公认的全球工程教育领袖,是工程教育改革创新的典范。欧林工学院高等工程教育发展过程中,将工程教育理论知识学习与工程实践项目相结合,“学与做”贯穿四年,这种独具特色的“做中学”教育方式地体现了实践是认识的基础和来源,它推动认识的发展,并检验认识正确与否,在认识活动中起决定性作用;欧林工学院从创办至今,各项举措都取得了显著成效,正是由于欧林工学院另辟蹊径的教育举措才使得其创新型工程人才培养模式得以顺利实现,各工科院校纷纷借鉴和学习。

参考文献:

[1] 李泽湘:颠覆创新人才培养的欧林经验.悉尼协议研究院 [EB/OL].[2019-05-22]. https://mp.weixin.qq.com/s/4_FXOG5LBqb31ep2_s7GIg

[2]“The Olin curriculum, Thinking towards the future”, M. Somerville, et al, IEEE Transon Education, pp. 198-205, 2005.

[3] Olin College of Engineering. Full-time Faculty. [EB/OL].[2019-05-22]. http://www.olin.edu/faculty/

[4] Olin College of Engineering. The Olin curriculum. [EB/OL].[2019-05-22]. http://www.olin.edu/academics/curriculum/

[5] “The current and future role of technology and innovation centres in the UK”, a report by Dr Hermann Hauser for Lord Mandelson, Secretary of State Department for Business Innovation & Skills, 2009.

[6] The global state of the art in engineering education, New Engineering Education Transformation, Dr Ruth Graham, MIT 2018.

[7]“Remaking Engineering Education for the Innovation Economy”, Dr Richard Miller, Presentation at HKUST IAS Distinguished Lecture Series, Dec. 12, 2018.

[8] Olin College of Engineering. the Academic Experience. [EB/OL].[2019-05-22]. http://www.olin.edu/academic-life/experience/